2025年重庆市普通高校“专升本”统一选拔考试大纲发布

2024年10月24日 14:10

325

“专升本”考试结果将作为重庆市普通高校高职高专学生申请“专升本”的成绩依据。本科院校根据考生考试成绩,按照已确定的招生计划择优录取。因此,该考试应具有较高的信度、效度和必要的区分度与适当的难度。


《重庆市普通高校“专升本”统一选拔考试大纲(2025年版)》现已发布,这是准备参加2025年“专升本”考试考生复习备考的权威参考资料,小育今天为同学们带来《大纲》的完整内容。


大学语文
图片


图片


图片


图片


左右滑动查看更多


大学英语
图片


图片


左右滑动查看更多



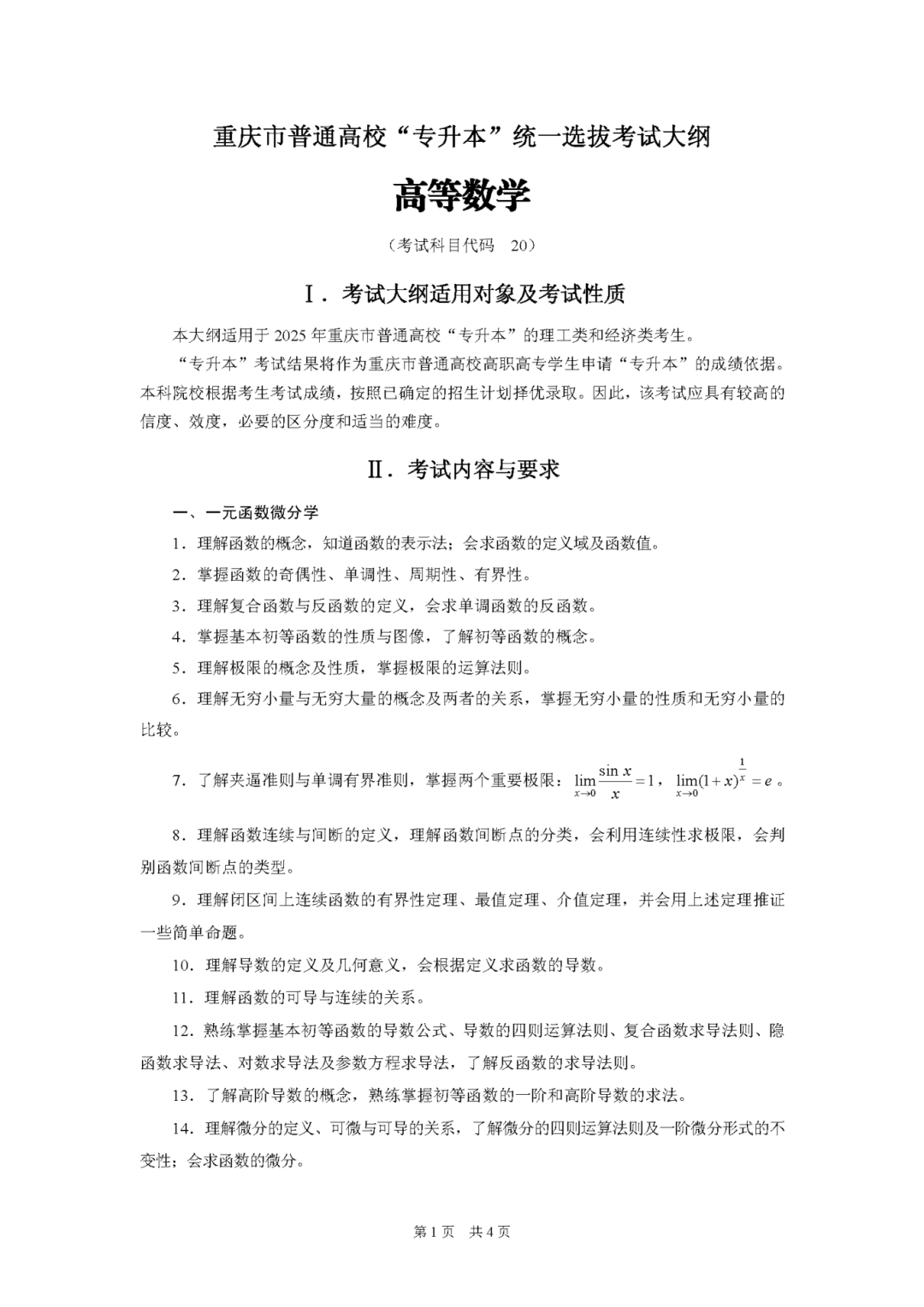
高等数学
图片


图片


图片


图片


左右滑动查看更多



计算机基础
图片


图片


图片